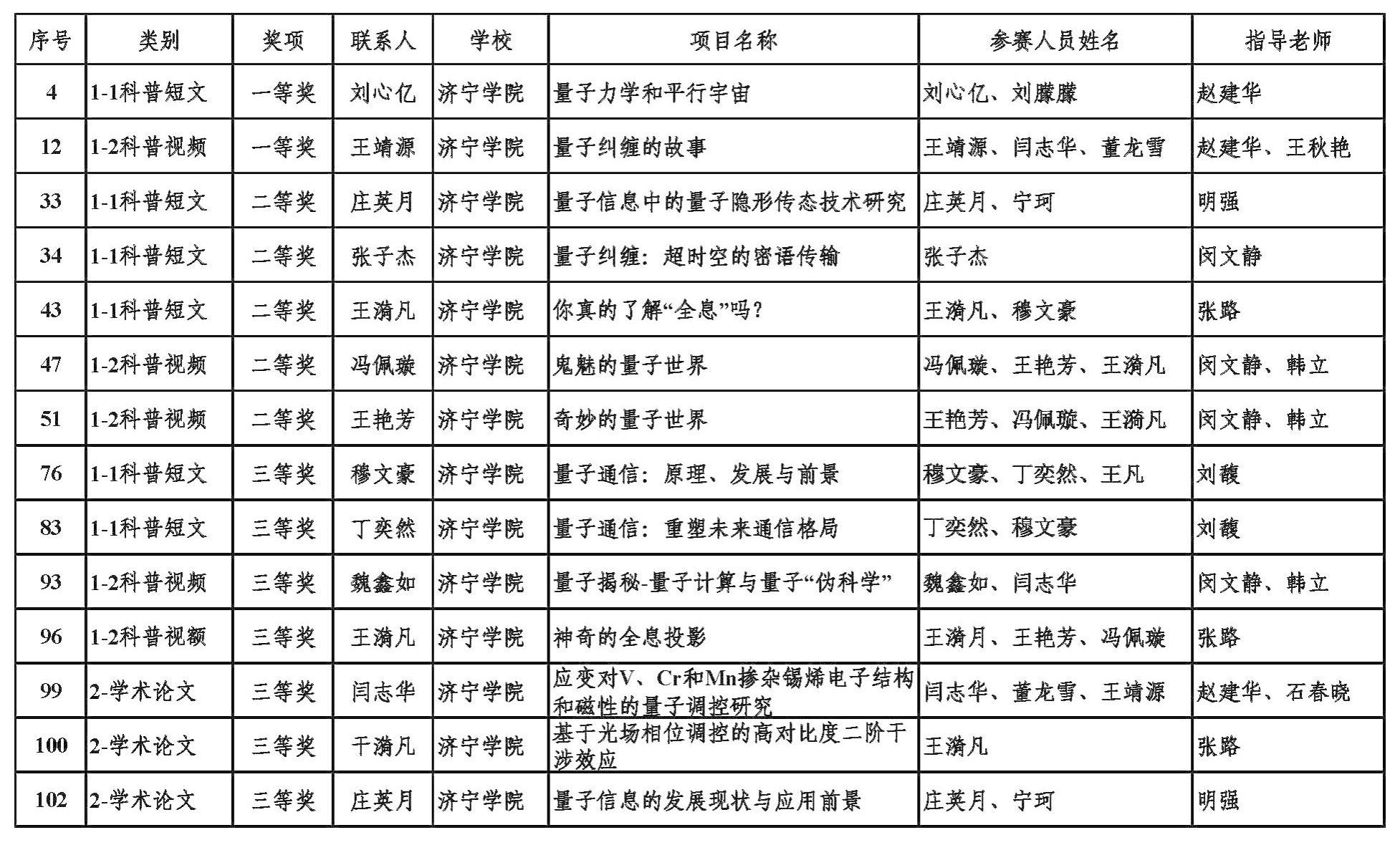
10月22日,作为山东省大学生科技节的活动之一的山东省大学生物理实验大赛——首届“九章杯”量子信息竞赛圆满落幕。经过激烈角逐,我校物理与电子工程学院14项作品在此次竞赛中脱颖而出,共荣获一等奖2项,二等奖5项和三等奖7项。物理与电子工程学院副教授赵建华应邀作为赛事的评审委员参加了会议。

“九章杯”量子信息竞赛旨在激发我省大学生和研究生对量子相关课程的学习兴趣和学习潜能,在实践中培养学生的创新精神和实践能力,在竞争中提升学生的团队协作意识和综合素质,不断深化我省高校的物理实验教学改革,着力提高物理实验教学质量和高素质创新性人才培养质量。首届比赛由山东物理学会和青岛理工大学理学院共同承办,竞赛内容涵盖科普、学术和量子应用设计三类。
我校学生在比赛中充分展示了自己的创新能力和学术素养,营造了浓厚的学术氛围。在张路、闵文静等指导老师的精心指导下,经过对作品的精心准备、反复修改,参赛学生提高了自身的科研能力,对量子信息领域产生了浓厚的兴趣。

(撰稿:王靖源、赵建华 摄影:赵建华 审核:岳现房 责编:孟凡华)