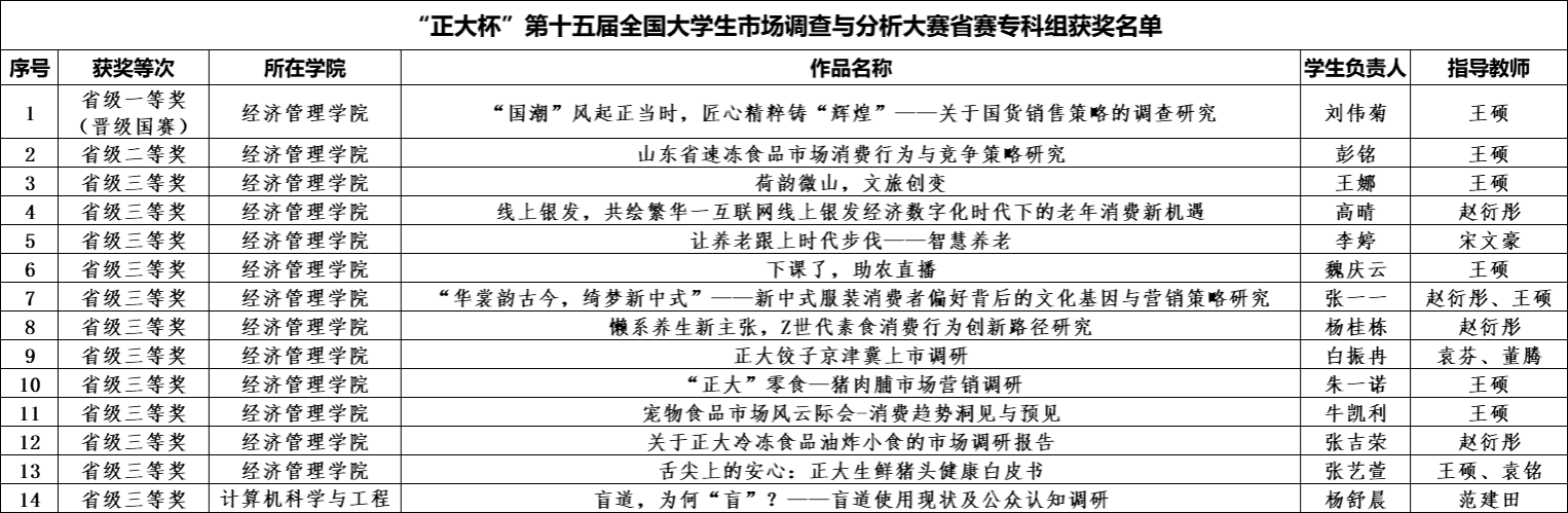
近日,由中国商学统计协会主办的“正大杯”第十五届全国大学生市场调查与分析大赛省赛结果正式公布。经过激烈角逐,我校共斩获本科组27项奖项(一等奖4项、二等奖8项、三等奖15项)及专科组14项奖项(一等奖1项、二等奖1项、三等奖12项),其中我校经济管理学院本科、专科各1支团队成功晋级全国总决赛,创下我校参赛以来最佳战绩。


本届大赛自2024年9月启动,吸引了我校814名学生报名参赛,参赛规模刷新纪录。在历时7个月的选拔过程中,通过理论知识考核、校赛选拔、企业命题实践、省赛竞技四重考验,参赛团队最终凭借扎实的专业素养和创新能力脱颖而出,充分展现了我校在实践教学和创新人才培养方面取得的成效。
全国大学生市场调查与分析大赛连续7年跻身《全国普通高校学科竞赛榜单》前列,是学术引领、政府支持、企业认可、海峡两岸暨港澳高度联动的多方协同育人平台。大赛坚持倡导真题真做,解决实际问题,旨在引导大学生创新和实践,提高大学生的组织、策划、调查实施和数据处理与分析等专业实战能力,培养学生的社会责任感、服务意识、市场敏锐度和团队协作精神。
(撰稿:袁芬、吕珊珊 审核:张静、霍雨慧、黄长虹 责编:张雪翠)