学生交流

当前位置: 亚星(中国) > 合作交流 > 学生交流 > 正文

中欧交换生留学暑期研学项目介绍

时间:2025-10-20  信息来源:国际教育学院   点击:

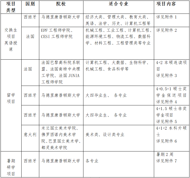
我校于2023年12月获准成为中欧教育人文交流服务计划参与院校,为推动计划项目落地落实,现将各项目推送给各位师生,欢迎各位师生关注咨询。


Copyright (c)  亚星在线登录官网 版权所有     
许可证:鲁ICP备12014410   鲁公安网备 37088102000136号

地址:山东省曲阜市新区杏坛路1号    联系电话:0537-3196001

访问量: