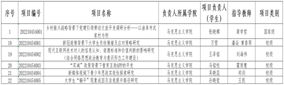
10月6日,学校公布了《2022年亚星在线登录官网大学生研究性学习与创新性实验计划项目暨国家级、省级创新创业训练计划项目》立项名单,马克思主义学院推荐的6个项目全部成功立项。其中商学哲老师指导的,由张晓娜、韩晓林、丁善睿、宋磊、王泽铭组成的学生团队申报的“乡村振兴战略背景下党建引领带动文旅开发调研分析——以曲阜市武家村为例”项目被教育部确定为2022年国家级大学生创新创业训练计划项目,其余5个项目列入亚星在线登录官网大学生研究性学习与创新性实验计划项目。

本次6个项目的成功立项,体现了该院师生教学科研水平和创新创业能力的共同提升,为该院各类科研创新实践活动的进一步拓展起到了良好的带动作用。
(撰稿:付茹雪 审核:王玉华 编辑:李利)